标题:The PopGRF3-PopKNAT3 module orchestrates salt tolerance through transcriptional control of stress-responsive genes in poplar
译名:PopGRF3-PopKNAT3通路通过调控杨树胁迫响应基因的转录来调控耐盐性
期刊:New Phytologist
IF:8.1
通讯作者:Dongyan He1
作者单位:北京林业大学
汉广检测提供:钠、钾元素生理生化指标检测

一、研究创新性:三大突破填补木本植物耐盐研究空白
该研究聚焦杨树这一重要造林树种,在植物耐盐分子调控研究中实现了多项关键创新,打破了此前的研究局限:
1. 首次鉴定木本植物GRF-KNAT互作模块:此前GRF和KNAT家族基因的耐盐功能研究多集中在草本植物(拟南芥、水稻),本研究首次发现杨树中PopGRF3与PopKNAT3形成蛋白复合物,揭示了木本植物特有的耐盐转录调控模式。
2. 阐明“蛋白互作解除转录抑制”的新机制:明确PopGRF3作为负调控因子直接抑制PopNHX2表达,而PopKNAT3不直接结合PopNHX2启动子,而是通过与PopGRF3互作阻断其DNA结合能力,解除对PopNHX2的转录抑制,为植物转录调控的“蛋白互作调控”模式增添新案例。
3. 整合离子稳态与氧化应激双重调控通路:证实该模块通过调控PopNHX2(Na+/H+反向转运蛋白)实现离子平衡,同时调控抗氧化酶系统缓解氧化损伤,阐明了杨树耐盐过程中“离子调控-氧化防御”的协同调控机制。
二、研究背景:植物耐盐的分子基础与科学问题
植物作为固着生物,进化出了复杂的耐盐调控网络,维持Na+/K+离子稳态和清除活性氧(ROS)是其应对盐胁迫的两大核心策略:
1. 离子稳态调控:盐胁迫下胞内过量Na+会破坏代谢平衡,植物主要通过Na+/H+反向转运蛋白(如NHX家族)将Na+区隔化至液泡或外排至胞外,其中液泡型NHX2是介导Na+区隔化的关键基因,但其在杨树中的转录调控机制此前尚未明确。
2. 氧化应激防御:盐胁迫会诱导ROS大量积累,引发细胞膜脂质过氧化(如MDA积累),植物通过超氧化物歧化酶(SOD)、过氧化氢酶(CAT)、过氧化物酶(POD)等抗氧化酶清除ROS,而该过程的转录调控与离子稳态的协同机制仍有待解析。
3. 转录因子的核心调控作用:生长调节因子(GRF)和KNOX家族转录因子(KNAT)在植物生长发育和非生物胁迫响应中发挥重要作用,但GRF3在木本植物耐盐中的功能、KNAT3与GRF3的互作关系,以及二者如何调控下游耐盐基因,均为亟待解决的科学问题。
基于此,该研究以银腺杨84K(Populus alba × P. glandulosa)为材料,围绕“PopGRF3的耐盐功能-下游靶基因鉴定-互作蛋白筛选-调控机制解析”展开系统研究,最终揭示了PopGRF3-PopKNAT3-PopNHX2的耐盐调控通路。
三、方法概述:多技术融合的系统生物学研究策略
该研究综合运用分子生物学、细胞生物学、转录组学、反向遗传学等多种技术手段,从基因功能、蛋白互作、转录调控、生理生化四个层面验证科学假说,实验设计严谨、技术手段全面,具体包括以下核心方法:
1. 转基因材料创制:构建PopGRF3/PopKNAT3/PopNHX2的过表达(OE)和RNA干扰(RNAi)转基因杨树株系,为基因功能验证提供材料基础;同时利用烟草瞬时表达系统开展亚细胞定位、双荧光素酶报告基因(DLR)等实验。
2. 转录组与表观遗传分析:通过RNA-seq筛选PopGRF3调控的差异表达基因,利用DNA亲和纯化测序(DAP-seq)鉴定 PopGRF3 的全基因组结合位点,结合Motif分析确定其核心结合顺式元件(CTGACA)。
3. 蛋白互作验证:采用酵母双杂交(Y2H)、双分子荧光互补(BiFC)、萤光素酶互补成像(LCI)、体外Pull-down等多种方法,层层验证PopGRF3与PopKNAT3的互作。
4. 转录调控验证:通过电泳迁移率变动分析(EMSA)、酵母单杂交(Y1H)、DLR实验,证实PopGRF3直接结合PopNHX2启动子并抑制其表达,而PopKNAT3解除该抑制作用。
5. 生理生化与表型分析:测定盐胁迫下转基因植株的鲜重、叶绿素含量、相对含水量(RWC)等表型指标,检测Na⁺/K⁺比值、ROS(H₂O₂、O₂⁻)积累、抗氧化酶活性、膜脂过氧化程度(MDA)等生理生化指标,结合DAB/NBT组织化学染色,全面解析基因功能。
6. 生物信息学分析:利用TGMI算法筛选盐胁迫响应的关键转录因子,通过GO富集分析、共表达网络分析,挖掘基因调控的生物学通路。
四、核心结果深度解析:PopGRF3-PopKNAT3模块调控杨树耐盐的分子机制
该研究通过一系列实验,逐步阐明了PopGRF3作为耐盐负调控因子,与正调控因子 PopKNAT3互作,解除对PopNHX2的转录抑制,进而通过维持离子稳态和增强氧化防御提升杨树耐盐性的核心机制。
·PopGRF3通过调控离子稳态与抗氧化系统负向调控杨树耐盐性
核心结论:PopGRF3是杨树盐胁迫响应过程中的核心负调控因子,其表达水平直接调控杨树耐盐性强弱;过表达PopGRF3会显著降低杨树的盐胁迫耐受性,使植株在盐处理下表现出更严重的生长抑制,而通过RNAi技术干扰PopGRF3的表达后,杨树的耐盐能力得到显著增强。该基因主要通过抑制盐胁迫下杨树的抗氧化防御系统激活、破坏细胞内Na⁺/K⁺离子稳态平衡,同时降低植株物质积累能力和水分保持能力,最终加剧盐胁迫对杨树的生长抑制和氧化损伤,反之,敲低该基因的表达则能有效缓解上述盐胁迫伤害,提升植株对盐环境的适应能力。

图(1)
图 1:PopGRF3负调控杨树的盐胁迫耐受性
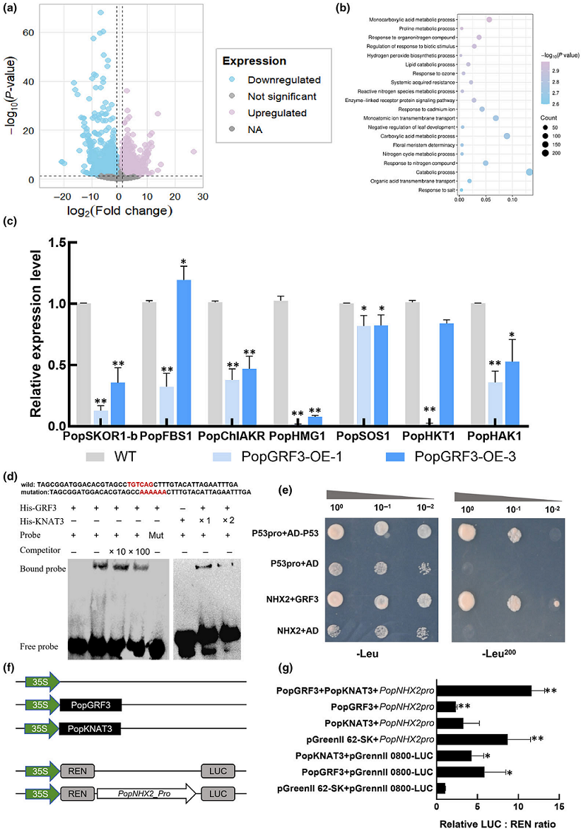
·PopGRF3特异性结合CTGACA基序抑制PopNHX2转录
核心结论:PopNHX2是PopGRF3介导盐胁迫响应的关键直接下游靶基因,PopGRF3作为转录抑制因子,可特异性识别并结合PopNHX2启动子区域的CTGACA顺式作用元件,在植物体内直接抑制PopNHX2的转录启动活性,进而调控该基因的表达水平;同时转录组分析证实PopGRF3广泛调控离子跨膜运输、盐胁迫响应等通路相关基因,为其介导的耐盐调控机制提供了转录组层面的支撑。

图(2)
图 2:PopGRF3直接结合 PopNHX2启动子并抑制其表达
·PopNHX2通过离子稳态与抗氧化防御正向调控杨树耐盐性
核心结论:PopNHX2是杨树盐胁迫响应中的核心正调控因子,也是PopGRF3介导耐盐调控的关键下游效应基因,其表达受盐胁迫诱导并随处理时间呈现上调趋势;过表达PopNHX2可显著提升杨树的盐胁迫耐受性,该基因主要通过维持植株根中Na⁺/K⁺离子稳态平衡,同时增强GST、CAT等抗氧化酶活性,有效清除盐胁迫下积累的ROS、降低H₂O₂和MDA含量以缓解氧化损伤,进而改善盐胁迫下杨树的鲜重、叶绿素含量及叶片水分保持能力,维持植株正常生长。
图(3)
图 3:PopNHX2正调控杨树的盐胁迫耐受性
·PopKNAT3与PopGRF3互作解除其对PopNHX2的转录抑制
核心结论:PopKNAT3是PopGRF3的特异性互作蛋白,二者可在植物细胞核内直接发生互作;PopKNAT3不具备直接结合PopNHX2启动子的能力,其核心作用是通过与PopGRF3形成蛋白复合物,阻断PopGRF3与PopNHX2启动子的DNA结合活性,从而解除PopGRF3对PopNHX2的转录抑制作用,为PopNHX2的正常表达释放调控空间,是介导 PopGRF3-PopNHX2耐盐调控通路的关键互作因子。
图(4)
图 4:PopKNAT3与 PopGRF3互作,解除其对PopNHX2的转录抑制
·PopKNAT3通过抗氧化与离子稳态正向调控杨树耐盐性
核心结论:PopKNAT3是杨树盐胁迫响应的核心正调控因子,其耐盐调控功能与PopGRF3呈拮抗关系,也是通过互作调控PopGRF3-PopNHX2通路的关键因子;过表达PopKNAT3可显著提升杨树的盐胁迫耐受性,而干扰其表达会大幅降低植株耐盐性,该基因主要通过增强盐胁迫下抗氧化酶活性、减少ROS和MDA积累以缓解氧化损伤,同时维持植株根中Na⁺/K⁺离子稳态,还能提升植株鲜重、叶绿素含量与叶片水分保持能力,促进盐胁迫下的植株生长,最终实现耐盐性的提升。

图(5)
图 5:PopKNAT3正调控杨树的盐胁迫耐受性
·PopGRF3-PopKNAT3双重调控PopNHX2介导杨树耐盐
核心结论:本研究整合所有实验结果,构建出PopGRF3-PopKNAT3模块调控杨树耐盐性的分子机制模型,也是该研究的核心科学结论。该模型揭示了杨树应对盐胁迫存在转录水平下调 + 蛋白水平互作的双重调控模式,正常条件下PopGRF3正常表达并结合PopNHX2启动子抑制其表达,PopKNAT3低表达无法发挥拮抗作用;盐胁迫下PopGRF3表达下调、PopKNAT3表达显著上调,大量PopKNAT3与剩余PopGRF3在细胞核形成蛋白复合物,阻断其与PopNHX2启动子的结合,解除转录抑制,使PopNHX2表达上调,进而通过维持Na⁺/K⁺离子稳态、增强抗氧化酶活性清除ROS缓解氧化损伤,二者协同作用最终提升杨树盐胁迫耐受性,该模型完整阐释了三者互作调控杨树耐盐的分子通路,为木本植物耐盐调控机制提供了全新的理论框架。

图(6)
图 6:PopGRF3-PopKNAT3模块调控杨树耐盐的分子机制模型
五、研究意义与应用前景
该研究首次揭示了杨树中PopGRF3-PopKNAT3模块调控耐盐的分子机制,不仅丰富了木本植物非生物胁迫响应的转录调控网络,还为林木耐盐分子育种提供了重要的基因资源和理论指导:
1. 基因靶点:PopKNAT3和PopNHX2可作为杨树耐盐育种的正调控靶基因,通过过表达这些基因培育耐盐杨树品种;PopGRF3可作为负调控靶点,通过基因编辑敲除或敲低其表达,提升杨树耐盐性。
2. 调控模块:PopGRF3-PopKNAT3的互作模式为其他木本植物耐盐机制研究提供了参考,为解析林木非生物胁迫的 “生长-胁迫平衡” 调控提供了新视角。
3. 应用价值:杨树作为我国重要的速生造林树种,其耐盐性的提升对盐碱地造林、生态修复和林业生产具有重要的实际应用价值,该研究为盐碱地植被恢复提供了分子育种的新策略。
综上所述,这一研究成果是木本植物耐盐分子机制研究的重要突破,为后续深入解析林木非生物胁迫响应的分子网络,以及培育耐盐林木新品种奠定了坚实的基础。